Instance Verification Kit (IVK)

spin lock @ [39105+22+/linux-3.19-rc1/drivers/usb/gadget/udc/bdc/bdc_ep.c]
Instance Signature: lock

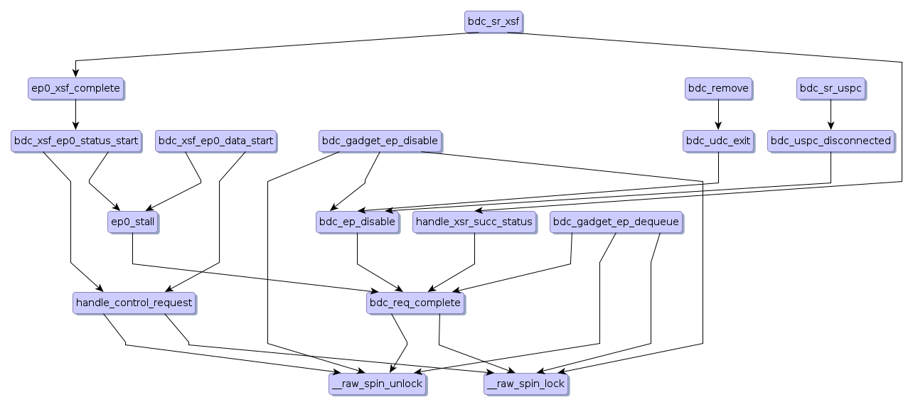
The Matching Pair Graph:


Function Name
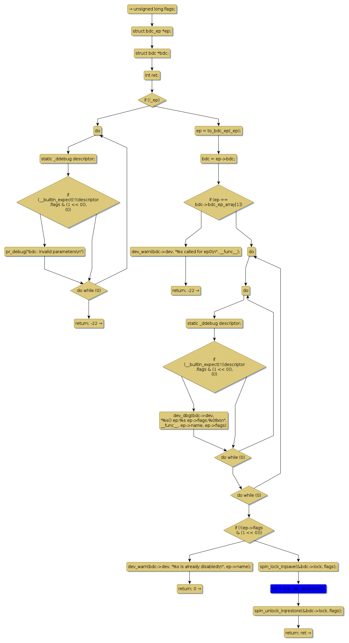
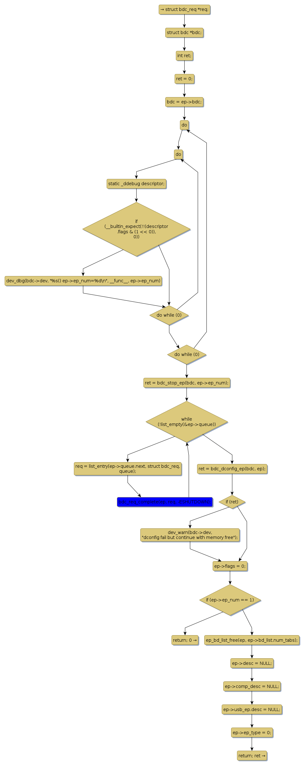
Control Flow Graph (CFG)
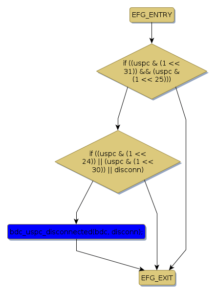
Events Flow Graph (EFG)
Source Correspondence
bdc_ep_disable [15355+14+/linux-3.19-rc1/drivers/usb/gadget/udc/bdc/bdc_ep.c]
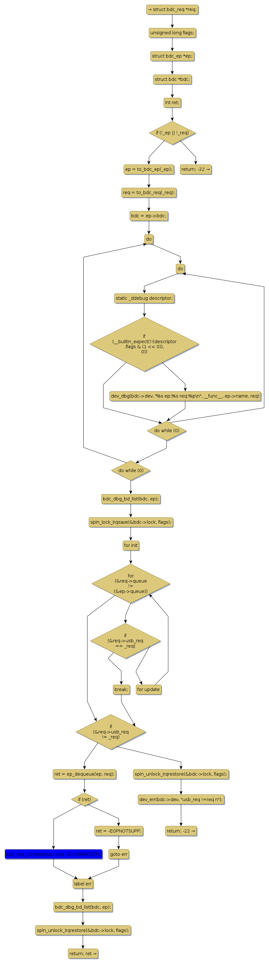
bdc_gadget_ep_dequeue [45021+21+/linux-3.19-rc1/drivers/usb/gadget/udc/bdc/bdc_ep.c]
bdc_gadget_ep_disable [47993+21+/linux-3.19-rc1/drivers/usb/gadget/udc/bdc/bdc_ep.c]
bdc_remove [12541+10+/linux-3.19-rc1/drivers/usb/gadget/udc/bdc/bdc_core.c]
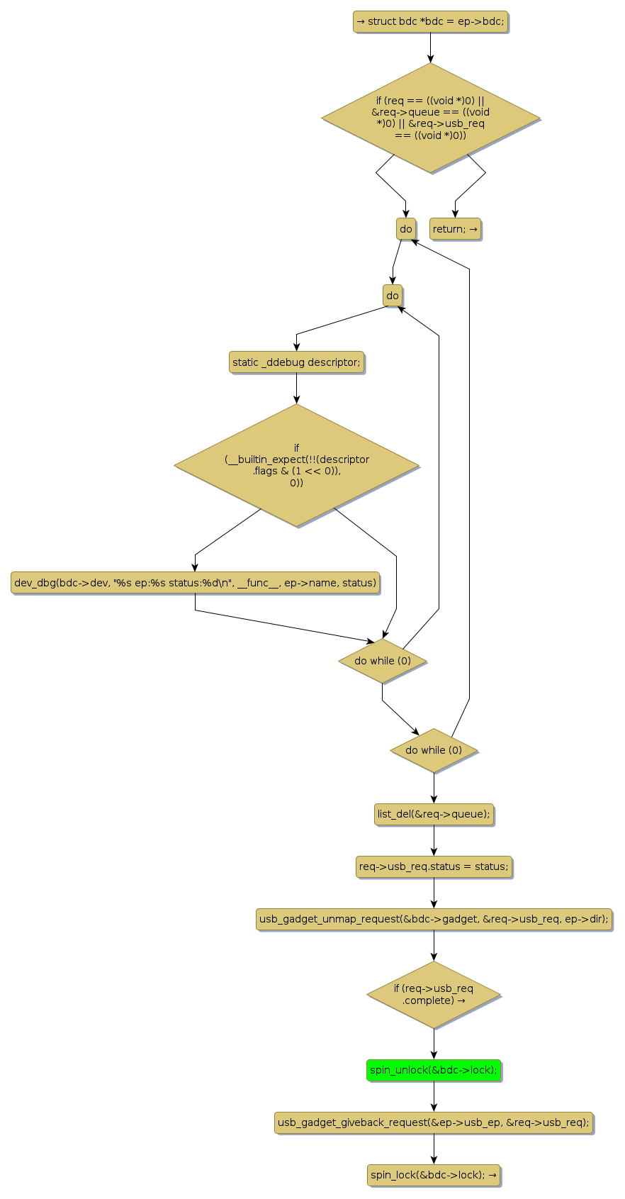
bdc_req_complete [14801+16+/linux-3.19-rc1/drivers/usb/gadget/udc/bdc/bdc_ep.c]
bdc_sr_uspc [6568+11+/linux-3.19-rc1/drivers/usb/gadget/udc/bdc/bdc_udc.c]
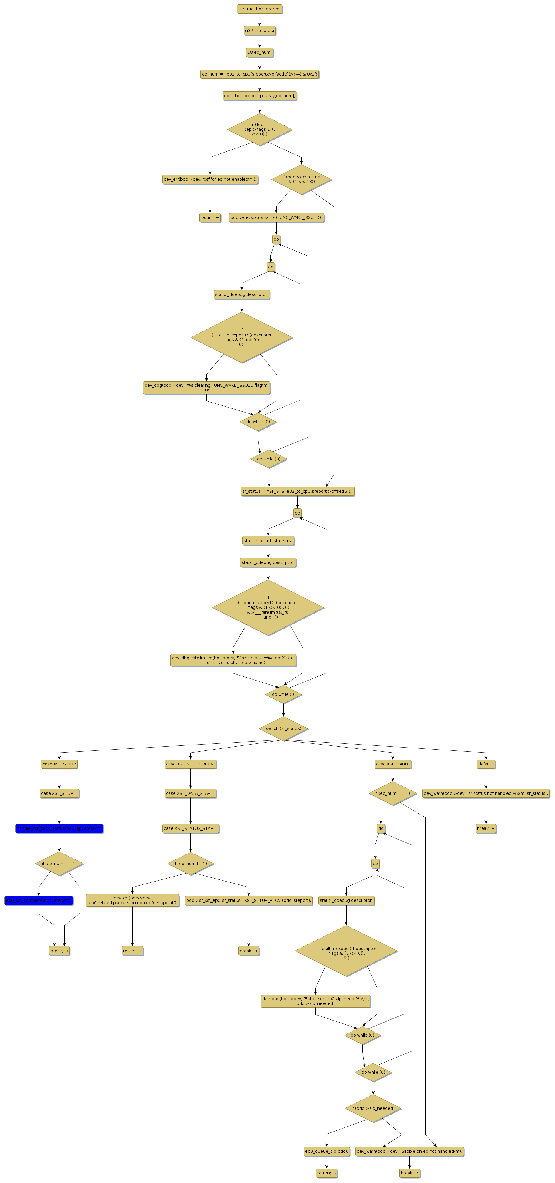
bdc_sr_xsf [42372+10+/linux-3.19-rc1/drivers/usb/gadget/udc/bdc/bdc_ep.c]
bdc_udc_exit [15517+12+/linux-3.19-rc1/drivers/usb/gadget/udc/bdc/bdc_udc.c]
bdc_uspc_disconnected [3601+21+/linux-3.19-rc1/drivers/usb/gadget/udc/bdc/bdc_udc.c]
bdc_xsf_ep0_data_start [39183+22+/linux-3.19-rc1/drivers/usb/gadget/udc/bdc/bdc_ep.c]
bdc_xsf_ep0_status_start [40054+24+/linux-3.19-rc1/drivers/usb/gadget/udc/bdc/bdc_ep.c]
ep0_stall [28798+9+/linux-3.19-rc1/drivers/usb/gadget/udc/bdc/bdc_ep.c]
ep0_xsf_complete [41631+16+/linux-3.19-rc1/drivers/usb/gadget/udc/bdc/bdc_ep.c]
handle_control_request [37241+22+/linux-3.19-rc1/drivers/usb/gadget/udc/bdc/bdc_ep.c]
handle_xsr_succ_status [24853+22+/linux-3.19-rc1/drivers/usb/gadget/udc/bdc/bdc_ep.c]